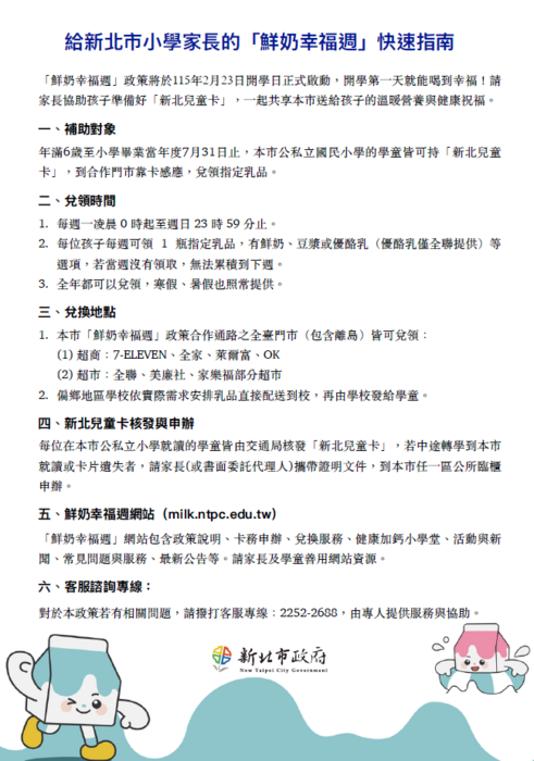
115年2月23日開學起,「鮮奶幸福週」正式開跑!
115年2月23日開學起,「鮮奶幸福週」正式開跑!
新北鮮奶幸福週網站:
https://milk.ntpc.edu.tw/module/ticket-welcome-ntpc/module/ticket-welcome-ntpc/ap/exchange?tab=partners
請家長進入「雲端卡務系統」網站協助確認孩子卡證是否已完成
申辦並開通兌領權限。
https://ecs.ntpc.edu.tw/module/card-welcome-ntpc/module/card-welcome-ntpc/ap/home
(一)補助對象
【學前】足2歲當月~進入小學前(幼兒園畢業當年7月31日止)- 幸福卡
【小學】足6歲當月~12歲學齡(小學畢業當年7月31日止) -兒童卡
(二)兌換地點
1.超商:
7-ELEVEN、全家、萊爾富、OK
2.超市:
全聯、美廉社、家樂福部分超市
(三)兌領時間
每週一凌晨 0 時起~週日23時59分止(未於當週兌領,不能累積至次週補領)
(四)相關Q&A
Q1:怎麼確認「新北兒童卡」能否兌領乳品?
1.進入「雲端卡務系統」網站, 點選「卡片查詢」: 輸入身分證字號、生日、外觀卡號,即可查詢。
2.若兒童卡已開通乳品兌領功能, 將顯示「識別碼」,須請家長拍照留存。
Q2:我有卡片或兌領相關問題待解決,可以找誰呢?
🌟為加速問題排除,使用雲端卡務系統網站的Line客服,
或專線電話:02-2252-2688🌟
Q3:兒童卡遺失或損壞該怎麼處理?
1.打電話給悠遊卡公司客服專線(02-412-8880)辦理掛失。
2.到本市任一區公所臨櫃申請補發「新北兒童卡」(須檢附文件)。
3.兒童卡屬悠遊卡(EasyCard),首次申辦不需繳費,補發需自付100 元。
